Loading...

复旦邱敏团队|细胞重编程OSK mRNA精准逆转肝纤维化

前沿        2026-03-27 11:32:59

复旦邱敏团队|细胞重编程OSK mRNA精准逆转肝纤维化

文献题目Hepatocyte-specific partial cellular reprogramming via selective OSK mRNA lipid nanoparticle attenuates liver fibrosis(通过选择性OSK mRNA-LNP实现肝细胞特异性部分细胞重编程减弱肝纤维化)

发表期刊Journal of Controlled Release(影响因子:11.5

研究团队:复旦大学邱敏研究员课题组

主要研究结果:这项研究开发了一种新型肝细胞靶向脂质纳米颗粒(LNP),可高效、特异性地递送编码重编程因子OSKOct4, Sox2, Klf4)的mRNA至肝细胞,实现体内瞬时、部分细胞重编程。该技术在CCI4诱导的小鼠肝纤维化模型中成功逆转了纤维化进程,恢复了肝脏功能,且展现出优异的安全性与低免疫原性。

image.png

 

01 研究背景

肝纤维化是慢性肝损伤后组织异常修复的结果,可进展为肝硬化乃至肝癌,全球健康负担沉重。目前临床上尚缺乏能直接逆转纤维化的有效药物。传统策略多聚焦于抑制肝星状细胞(HSC)活化,但往往难以恢复受损肝细胞自身的再生能力,成为疗效瓶颈。近年来,通过重编程技术(如过表达山中因子”[Yamanaka factors])恢复细胞年轻态和可塑性,为组织再生带来了希望。然而,如何在体内实现安全、可控、细胞特异性的重编程,避免致癌风险(如c-Myc)和全身副作用,是领域内亟待解决的核心挑战。

 

02 核心结果解读

步骤一:新型可电离脂质的理性设计与筛选

研究对象与方法

为解决肝靶向递送难题,研究团队从自然界中富含的不饱和脂肪醇(如法尼醇、香叶醇、香茅醇)中获得灵感,将其作为疏水尾巴的构建模块。通过将这些尾巴8种不同的胺类头部进行迈克尔加成反应,组合合成了一个包含56种结构多样的新型可电离脂质分子库。

研究结果

  1. 体内高效筛选:将每种脂质制成包裹荧光素酶mRNALNP,通过尾静脉注射到小鼠体内,6小时后通过活体成像评估递送效率。以已上市疫苗使用的SM102脂质作为标杆。

  2. 发现明星分子:筛选发现,脂质H4T3表现出与SM102相当的肝脏转染效率,且具有卓越的肝脏趋向性。其表面pKa值约为6.67,处于肝靶向LNP的最佳pKa范围(5.5-7.0)内,有利于在肝脏毛细血管网中发生质子化并被肝细胞高效摄取。

实验小结:通过基于天然结构的理性设计和直接体内筛选,团队快速锁定了具有高效肝靶向潜力的先导脂质分子H4T3

image.png

步骤二:LNP配方优化

研究对象与方法

在确定H4T3脂质的基础上,团队对其LNP配方进行了系统优化,包括调整辅助磷脂种类、胆固醇类似物,并最终采用田口实验设计法(Taguchi design,对离子化脂质、胆固醇、辅助磷脂(DSPC)和PEG脂质(DMG-PEG2k)四组分的比例进行高效优化。

研究结果

  1. 磷脂并非必需:优化发现,去除辅助磷脂DSPC 反而能提高递送效率。

  2. 最佳配方诞生:通过田口设计筛选出的最佳配方 F6,仅包含三种成分:H4T3:胆固醇:DMG-PEG2k      = 30:54.5:2。该配方在小鼠体内产生的肝脏荧光信号强度是SM102标准配方的3,且肝脏信号占比高达99%,几乎完全规避了脾脏摄取。

  3. 通用性验证:将此三组分配方应用于其他脂质(如SM102H3T3),同样能显著提升其肝靶向效率和特异性,证明了该配方的普适性

实验小结:团队成功开发出一种无磷脂、三组分的简化LNP通用配方(H4T3_F6),其在肝靶向效率和特异性上均超越了现有临床标杆,为高效、精准递送奠定了制剂基础。

image.png

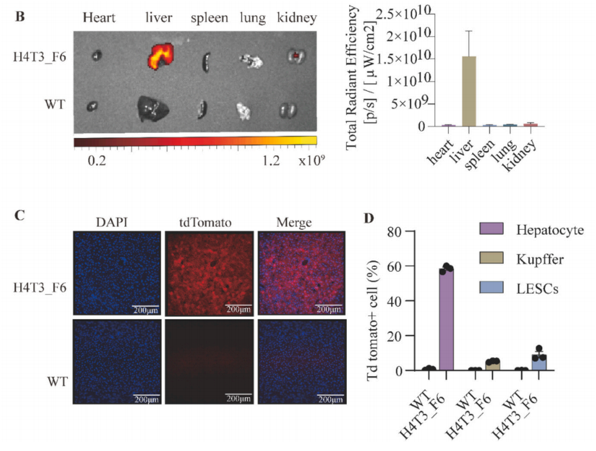
步骤三:证实H4T3_F6 LNP的肝细胞特异性递送能力

研究对象与方法

利用Cre-loxP报告基因小鼠模型进行验证。该小鼠在接到Cre重组酶信号后,会表达红色荧光蛋白tdTomato。研究人员将包裹Cre mRNAH4T3_F6 LNP注射到该小鼠体内,通过观察荧光表达位置来精确判断LNPmRNA递送到了哪种细胞。

研究结果

  1. 器官特异性:离体器官成像显示,红色荧光仅出现在肝脏,其他器官均无信号。

  2. 细胞特异性:流式细胞术定量分析显示,约60%的肝细胞被成功转染并表达了tdTomato。而肝脏内的非实质细胞(如内皮细胞、库普弗细胞)转染率极低。

实验小结H4T3_F6 LNP实现了高度特异性的肝细胞靶向,为后续精准治疗肝细胞功能障碍相关的疾病(如肝纤维化)提供了关键保障。

image.png

步骤四:体外验证OSK mRNA的抗纤维化潜力

研究对象与方法

从正常和CCL4诱导的纤维化小鼠中分离原代肝细胞,用H4T3_F6 LNP递送OSK mRNA进行处理,通过qPCR分析基因表达变化。

研究结果

  1. 抑制促纤维化信号OSK      mRNA处理能显著下调纤维化肝细胞中两个关键的促纤维化因子 Tgfb1  Pdgfb 的表达。这两个因子是激活肝星状细胞(HSC)的主要信号。

  2. 促进再生表型:同时,肝细胞功能标志物白蛋白(Alb 和干细胞/祖细胞标志物Epcam的表达上调。

  3. 降低纤维化标志物:纤维化相关基因Acta2α-SMA)和Col1a1I型胶原)的表达也显著下降。

实验小结OSK mRNA可通过部分重编程,使受损的纤维化肝细胞向更健康、更具再生能力的表型转变,并减少其分泌的促纤维化信号,从源头上干预纤维化进程。

image.png

步骤五:OSK mRNA的体内疗效验证

研究对象与方法

建立CCL4诱导的小鼠慢性肝纤维化模型。在纤维化形成后,使用H4T3_F6/mOSK LNP进行治疗,以PBS、空载LNPSM102/mOSK LNP作为对照。通过组织染色、羟脯氨酸含量测定和qPCR评估疗效。

研究结果

  1. 组织学改善:天狼星红染色(显示胶原沉积)和Desmin染色(显示活化的HSC)显示,H4T3_F6/mOSK治疗组小鼠肝脏的纤维化间隔和胶原面积显著减少,效果与SM102/mOSK组相当。

  2. 生化指标下降:肝脏羟脯氨酸含量(胶原蛋白的特异性氨基酸)在治疗组显著降低,证实了纤维化ECM的降解。

  3. 分子层面逆转qPCR显示,纤维化核心基因(Acta2Col1a1等)表达下调,而再生相关基因(Foxa2Ki67等)表达上调。

实验小结:体内治疗实验充分证明,H4T3_F6 LNP递送OSK mRNA能有效逆转小鼠肝纤维化,其机制是通过重编程肝细胞、恢复其功能,并间接抑制HSC活化,打破纤维化的恶性循环。

image.png

步骤六:卓越的安全性与低免疫原性

研究对象与方法

通过多次给药监测体重、肝体比、血清肝酶(ALTAST)和炎症因子水平,并分析脾脏免疫细胞活化状态,全面评估LNP系统的安全性。

研究结果

  1. 无显著毒性:治疗组小鼠体重、主要器官病理形态均正常,血清ALT/AST水平未升高,反而因肝功能改善有所下降。

  2. 低免疫激活:单次高剂量注射后,H4T3_F6      LNP引起的血清炎症因子(IL-6      TNF-α)升高远低于SM102      LNP,且迅速恢复。脾脏抗原呈递细胞的活化标志物(CD40      CD86)在H4T3_F6组也仅轻微上调。

  3. 肝脏无炎症:治疗后的肝脏组织内,炎症和干扰素通路相关基因表达未增加。

实验小结:与临床基准SM102相比,H4T3_F6 LNP平台展现出显著改善的安全性和更低的先天免疫激活,这是其迈向临床转化的巨大优势。

image.png

 

03 小结

本研究成功构建了一个肝细胞特异性、高效、安全mRNA递送与重编程治疗平台。通过理性设计新型脂质H4T3并优化出简化配方,实现了OSK mRNA对肝细胞的精准靶向与瞬时表达。该策略在动物模型中通过重编程受损肝细胞,恢复其再生能力,并切断促纤维化信号传递,从而有效逆转了肝纤维化病理进程。这项工作展示了mRNA-LNP技术在体内细胞重编程与再生医学领域的巨大应用潜力。

 

参考文献

[1] Zhang C, Bai Y, Yin Q, Li J, Huang K, Qiu M. Hepatocyte-specific partial cellular reprogramming via selective OSK mRNA lipid nanoparticle attenuates liver fibrosis. J Control Release. 2025 Dec 22:114569.